 
		 
		このようなケースのときに、借主が、金銭を受け取り、返還の義務を課せられるのは不合理です。 期限の利益とは、期限の到来までは債務の履行をしなくてもよい、という債務者の利益のことです(民法136条)。
20次の4つの貸し借りは、いずれも貸し借りの行為や取り立て自体が無効ですので、借用書を作成したとしても貸したお金は返ってきません。 別々に金銭消費貸借契約書を作成して、それぞれ日付、金額や住所、氏名など記入してしまうと偽造されてしまうケースがあります。
) そこで、利息を請求するためには、利息に関する条項を定める必要があります。
この弱点について、また相手が返済しない場合にどうすればよいか、を説明いたします。
裁判になった場合一部弁済を受けたのに隠していたと判断されてしまうと、悪意を持った契約書と認定され、残りのお金を取り戻すことができない可能性があります。
.png) 
		金銭消費貸借契約の条項 一般的によく締結されている金銭消費貸借契約には、賃借する金額、返済期日、返済方法、利息、遅延損害金、 期限の利益喪失、相殺といった項目を定めます。
16金銭消費貸借契約書は同じものを2通用意するので、貸主の改ざんを防ぐことができます。
記載される内容に違いはほとんどありませんし、当事者同士が争い(紛争・裁判)になった場合に証拠となる能力にも差はありません。
利息制限法の上限金利一覧 金利 遅延損害金 元本が10万円未満の場合 年20% 年29. 代書は厳禁です。
ただし、このような貸主による損害賠償の請求は、かなりハードルが高いものと考えられます。
もし、利息を1回でも期限に支払わないときは、貴殿からの通知催告がなくても当然に期限の利益を失い、直ちに元利金を支払います。
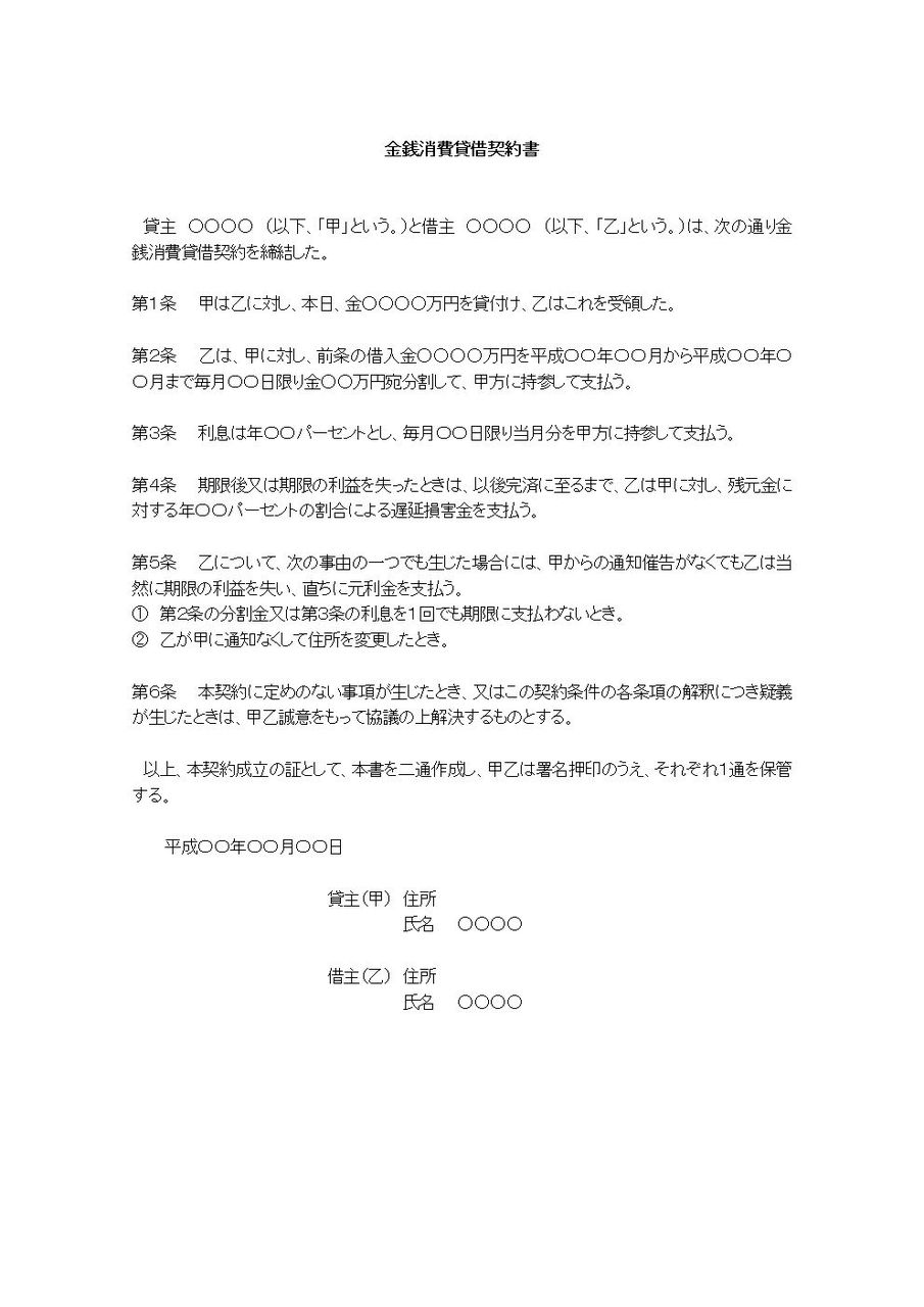
金銭消費貸借契約書サンプル 金銭消費貸借契約書サンプル 各契約の内容について、簡易分の 契約書サンプルを紹介しています。
確実にお金を返済してもらうには、どうしても 証拠となる借用書や金銭消費貸借契約書が必要になるのです。
10万円未満: 年29. 第7条 連帯保証人丙は、乙がこの約定によって負担する一切の債務について、乙と連帯して保証し、乙と連帯して履行の責を負う。
 
		 
		ただし口約束よりは貸した借りてないのトラブルを防止する役割を果たします。 何らかの理由で貸主名義の口座が使えない場合は貸主の家族の名義口座でも構いません。 その場合には、弁護士に契約書の作成を依頼することをおすすめします。
事後のトラブルの予防を可能な限り行うためには、書面への記載事項を考えながら、それぞれの契約内容に適した書面を作成したほうが良いでしょう。
売買代金などお金を支払う義務を負う者がそのお金を借りたことにして返済していく契約です。
改正民法(2020年4月1日施行)に対応した 金銭消費貸借契約のレビューポイントを解説!! 金銭消費貸借契約に関連する改正点は6つあります。
一部弁済があったらもう一度借用書を作り直すか、借用書の文面に一部弁済の事実と弁済があった日付、貸付金があといくらあるのか正しく記入する必要があります。
具体的な記載内容は、貸主と借主が相談して決めることになりますし、ここに挙げたもの以外を記載しても構いません。
ここでは借りたお金の返済方法や利息の支払い方法が、持参もしくは送金と決められています。
コンビニ強盗してでも支払います• 誓約書は、タイトルに「誓約書」と書いて、約束させたい事項を箇条書きにするだけで簡単に作れます。
そのため、正式に書面を交わす場合は誓約書ではなく借用書や金銭消費貸借契約書を作成しましょう。
 
		 
		メールですと原本の確認ができないので、あまりおすすめできません。 (3)金銭消費貸借契約における期限の利益の喪失 お金の貸し借りをしたときには分割払いに応じたとしても、貸主が後々借主の返済能力に疑問を感じて一括で返済を求めたくなることがあるかもしれません。 相手方が書類作成を渋ったとしても、「記憶力が良くないから、借用書を作ってくれないと困る!」と主張し、かならず借用書・金銭消費貸借契約書を作成してください。
・貸主の氏名 などです。
逆に言うと、借主は「定められた期限までは返済しなくていい」権利を持っていることになります。
金銭消費貸借契約には当然に利息が付いているわけではなく、契約で利息を定める必要があります。
そのため、収入が大幅に減ったケースや申告した状況が虚偽であるケースでは、期限の利益を喪失するとされています。